Web Analytics Made Easy - Statcounter

Audio Splitter Circuit Diagram – 1 Input – 4 Outputs Audio mic splitter circuit diagram Audio splitter circuit diagram

If you are searching about Audio Mic Splitter Circuit Diagram - Wiring Diagram you've came to the right page. We have 25 Pictures about Audio Mic Splitter Circuit Diagram - Wiring Diagram like Audio Splitter Circuit Diagram - Circuit Diagram, Audio Splitter Circuit Diagram - Circuit Diagram and also Audio Signal Splitter Circuit Diagram 3 Channel Audio Splitt. Read more:

Audio Mic Splitter Circuit Diagram - Wiring Diagram

Audio Mic Splitter Circuit Diagram - Wiring Diagram www.organised-sound.com

Audio Splitter Circuit Diagram Pcb Layout

Audio Splitter Circuit Diagram Pcb Layout www.circuitdiagram.co

Audio Mic Splitter Circuit Diagram - IOT Wiring Diagram

Audio Mic Splitter Circuit Diagram - IOT Wiring Diagram www.176iot.com

Audio Mic Splitter Circuit Diagram - IOT Wiring Diagram

Audio Mic Splitter Circuit Diagram - IOT Wiring Diagram www.176iot.com

Audio Signal Splitter Circuit Diagram

Audio Signal Splitter Circuit Diagram www.circuitdiagram.co

Audio Mic Splitter Circuit Diagram - IOT Wiring Diagram

Audio Mic Splitter Circuit Diagram - IOT Wiring Diagram www.176iot.com

Audio Splitter Circuit Diagram Pcb Layout

Audio Splitter Circuit Diagram Pcb Layout manualdatacoppices.z14.web.core.windows.net

Audio Signal Splitter Circuit Diagram - Circuit Diagram

Audio Signal Splitter Circuit Diagram - Circuit Diagram www.circuitdiagram.co

Audio Signal Splitter Circuit Diagram 3 Channel Audio Splitt

Audio Signal Splitter Circuit Diagram 3 Channel Audio Splitt circuitasistentit2m.z14.web.core.windows.net

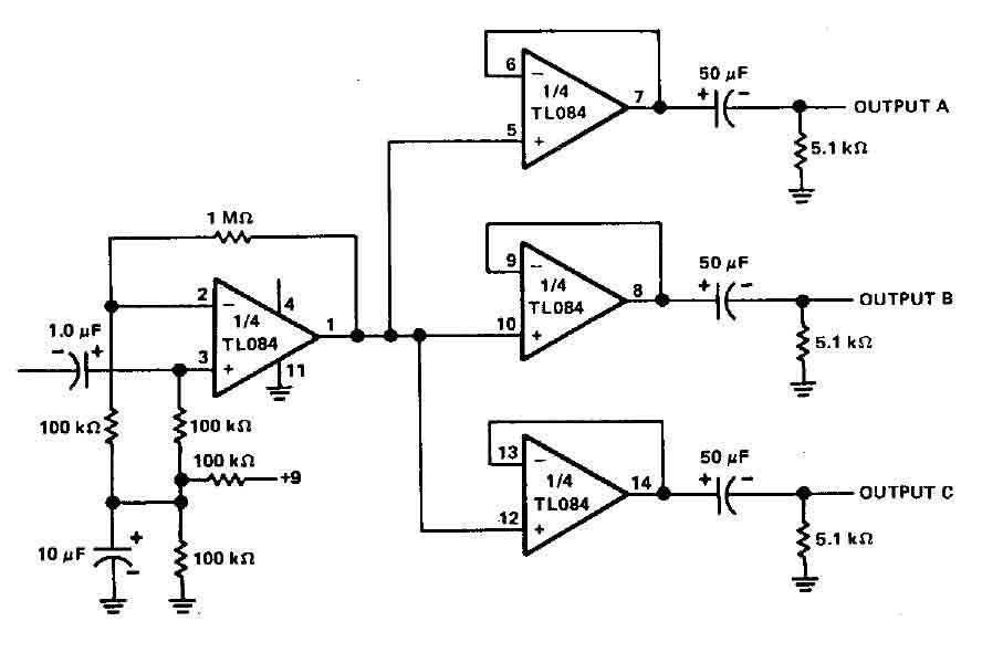
Audio Splitter Amplifier Circuit With TL084 - Amplifier_Circuits-Audio

Audio splitter amplifier circuit with TL084 - Amplifier_Circuits-Audio www.seekic.com

tl084 audio amplifier circuit splitter seekic led diagram driven scaling box music distribution use

AUDIO_COMPRESSOR_AUDIO_BAND_SPLITTER - Audio_Circuit - Circuit Diagram

AUDIO_COMPRESSOR_AUDIO_BAND_SPLITTER - Audio_Circuit - Circuit Diagram www.seekic.com

audio splitter circuit seekic compressor band diagram transmission carrier receiver current data

Audio Splitter Schematic Diagram Audio Mic Splitter Circuit

Audio Splitter Schematic Diagram Audio Mic Splitter Circuit circuitasistentit2m.z14.web.core.windows.net

Audio Mic Splitter Circuit Diagram - IOT Wiring Diagram

Audio Mic Splitter Circuit Diagram - IOT Wiring Diagram www.176iot.com

Audio Mic Splitter Circuit Diagram - Wiring Diagram

Audio Mic Splitter Circuit Diagram - Wiring Diagram www.organised-sound.com

Audio Splitter Circuit Diagram - Circuit Diagram

Audio Splitter Circuit Diagram - Circuit Diagram www.circuitdiagram.co

Audio Mic Splitter Circuit Diagram - Circuit Diagram

Audio Mic Splitter Circuit Diagram - Circuit Diagram www.circuitdiagram.co

2 Way Rf Splitter Circuit Diagram - Circuit Diagram

2 Way Rf Splitter Circuit Diagram - Circuit Diagram www.circuitdiagram.co

AUDIO_COMPRESSOR_AUDIO_BAND_SPLITTER - Audio_Circuit - Circuit Diagram

AUDIO_COMPRESSOR_AUDIO_BAND_SPLITTER - Audio_Circuit - Circuit Diagram www.seekic.com

audio compressor splitter diagram circuit band seekic

Audio Splitter Circuit Diagram Pcb Layout / Simple Power Amplifier

Audio Splitter Circuit Diagram Pcb Layout / Simple Power Amplifier gfs-wiring-diagram44.blogspot.com

Audio Splitter Circuit Diagram Pcb Layout - 300 Watt Power Amplifier

Audio Splitter Circuit Diagram Pcb Layout - 300 Watt Power Amplifier diyburbank.blogspot.com

Audio Splitter Circuit Diagram - Circuit Diagram

Audio Splitter Circuit Diagram - Circuit Diagram www.circuitdiagram.co

Audio Mic Splitter Circuit Diagram » Wiring Flow Line

Audio Mic Splitter Circuit Diagram » Wiring Flow Line www.wiringflowline.com

Audio Splitter Circuit Diagram – 1 Input – 4 Outputs - Electronics Area

Audio Splitter Circuit Diagram – 1 Input – 4 Outputs - Electronics Area electronicsarea.com

Audio Splitter Circuit Diagram An Analog 4 Way Stereo Audio

Audio Splitter Circuit Diagram An Analog 4 Way Stereo Audio kreesn2ylibguide.z21.web.core.windows.net

Audio Splitter Circuit Diagram - Circuit Diagram

Audio Splitter Circuit Diagram - Circuit Diagram www.circuitdiagram.co

Audio splitter schematic diagram audio mic splitter circuit. Audio mic splitter circuit diagram. Audio_compressor_audio_band_splitter