Web Analytics Made Easy - Statcounter

RIAA Stereo Preamplifier Classic Version based on NE5532 Preamplifier stereo riaa version classic ne5534 based seekic circuit Ne5532 preamplifier circuit diagram » wiring diagram

If you are searching about Ne5532 Preamplifier Circuit Diagram - Wiring Diagram you've came to the right page. We have 25 Pictures about Ne5532 Preamplifier Circuit Diagram - Wiring Diagram like RIAA Stereo Preamplifier Classic Version based on NE5532 - Amplifier, RIAA Stereo Preamplifier Classic Version based on NE5534 - Amplifier and also Ne5532 Preamplifier Circuit Diagram. Here you go:

Ne5532 Preamplifier Circuit Diagram - Wiring Diagram

Ne5532 Preamplifier Circuit Diagram - Wiring Diagram www.organised-sound.com

Stereo MM Phono RIAA Amplifier NE5532 Preamplifier Module Base On YBA

Stereo MM Phono RIAA Amplifier NE5532 Preamplifier Module Base on YBA www.aliexpress.com

riaa preamplifier ne5532 mm stereo phono amplifier yba module circuit hifi audio base

Ne5532 Preamplifier Circuit Diagram

Ne5532 Preamplifier Circuit Diagram enginewiringmeyer.z13.web.core.windows.net

Aiyima Hifi Stereo MM Phono RIAA Amplifier NE5532 DIY Preamplifier

Aiyima Hifi Stereo MM Phono RIAA Amplifier NE5532 DIY Preamplifier www.aliexpress.com

amplifier phono riaa ne5532 preamplifier stereo hifi mm audio diy board aiyima mouse zoom over

Microphone Preamplifier Circuit Diagrams

Microphone Preamplifier Circuit Diagrams muriasomd1ykwire.z21.web.core.windows.net

Ne5532 Preamplifier Circuit » Wiring Diagram

Ne5532 Preamplifier Circuit » Wiring Diagram www.organised-sound.com

DIY Audio Projects - Hi-Fi Blog For DIY Audiophiles: Giveaway #4 - K282

DIY Audio Projects - Hi-Fi Blog for DIY Audiophiles: Giveaway #4 - K282 diyaudioprojects.blogspot.com

kit tube riaa stereo based phono preamplifier preamp diy audio electronics oatley projects giveaway blog 2010 one through retro thing

DIY Audio Projects - Hi-Fi Blog For DIY Audiophiles: Giveaway #4 - K282

DIY Audio Projects - Hi-Fi Blog for DIY Audiophiles: Giveaway #4 - K282 diyaudioprojects.blogspot.com

kit tube riaa preamplifier preamp based stereo phono electronics oatley 2010 diy contents low giveaway voltage tubes may hackaday retro

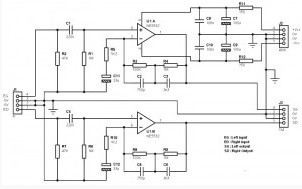
RIAA Stereo Preamplifier Classic Version Based On NE5534 - Amplifier

RIAA Stereo Preamplifier Classic Version based on NE5534 - Amplifier www.seekic.com

stereo riaa preamplifier version classic based seekic circuit

Electret Microphone Preamplifier Circuit

Electret Microphone Preamplifier Circuit stoppingnchschematic.z14.web.core.windows.net

Ne5532 Preamplifier Circuit Diagram » Wiring Diagram

Ne5532 Preamplifier Circuit Diagram » Wiring Diagram www.organised-sound.com

Mono Preamplifier Circuit Diagram Riaa Standard Hi-fi Phono

Mono Preamplifier Circuit Diagram Riaa Standard Hi-fi Phono pilenghi1lvcircuit.z21.web.core.windows.net

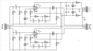
RIAA Stereo Preamplifier Classic Version Based On NE5532 - Amplifier

RIAA Stereo Preamplifier Classic Version based on NE5532 - Amplifier www.seekic.com

preamplifier stereo riaa version classic seekic ne5532 based circuit

Ne5532 Preamplifier Circuit Diagram Hifi Audio Preamp Circui

Ne5532 Preamplifier Circuit Diagram Hifi Audio Preamp Circui manualtoplijoj1zu.z21.web.core.windows.net

DIY Audio Projects - Hi-Fi Blog For DIY Audiophiles: Giveaway #4 - K282

DIY Audio Projects - Hi-Fi Blog for DIY Audiophiles: Giveaway #4 - K282 diyaudioprojects.blogspot.com

riaa stereo tube based

Ne5532 Preamplifier Circuit » Wiring Diagram

Ne5532 Preamplifier Circuit » Wiring Diagram www.organised-sound.com

LM1036+NE5532 Quality Sounds Preamplifier Stereo Pre-amp Preamplifier

LM1036+NE5532 Quality Sounds Preamplifier Stereo Pre-amp Preamplifier cukii.com

preamplifier board audio sounds tone stereo amplifier amp pre diy quality music background ne5532 cukii

Ne5532 Preamplifier Circuit Diagram / Audio Noise With 5532 Opamp

Ne5532 Preamplifier Circuit Diagram / Audio Noise With 5532 Opamp intertherm-wiring-diagram.blogspot.com

ne5532 preamplifier diagram microphone treble opamp noise amplifier

Aliexpress.com : Buy Hifi Stereo MM Phono RIAA Amplifier NE5532 DIY

Aliexpress.com : Buy Hifi Stereo MM Phono RIAA Amplifier NE5532 DIY www.aliexpress.com

board hifi preamplifier phono riaa ne5532 stereo amplifier mm audio diy

Ne5532 Preamplifier Circuit Diagram

Ne5532 Preamplifier Circuit Diagram circuitmelodicas69y.z21.web.core.windows.net

Ne5532 Preamplifier Circuit Diagram / Audio Noise With 5532 Opamp

Ne5532 Preamplifier Circuit Diagram / Audio Noise With 5532 Opamp intertherm-wiring-diagram.blogspot.com

ne5532 preamplifier circuit icstation opamp treble stack

Preamplifier Circuit Diagram Echo Mic Circuit Diagram : Micp

Preamplifier Circuit Diagram Echo Mic Circuit Diagram : Micp manualfyddecht3z.z21.web.core.windows.net

Tube RIAA Preamp Schematic

Tube RIAA Preamp Schematic mungfali.com

10+ Ne5532 Preamplifier Circuit Diagram | Robhosking Diagram

10+ Ne5532 Preamplifier Circuit Diagram | Robhosking Diagram robhosking.com

ne5532 control amplifier preamp circuits preamplifier treble stereo eleccircuit articol

Ne5532 Audio Amplifier Circuit - Circuit Diagram

Ne5532 Audio Amplifier Circuit - Circuit Diagram www.circuitdiagram.co

Aliexpress.com : buy hifi stereo mm phono riaa amplifier ne5532 diy. Diy audio projects. Aiyima hifi stereo mm phono riaa amplifier ne5532 diy preamplifier