Web Analytics Made Easy - Statcounter

subwoofer amplifier circuit board Ne5532 tda7294 2.1 channel 160w subwoofer amplifier board with Amplifier 160w 12v subwoofer tda7293 finished channel dc board

If you are looking for Tda7294 Subwoofer Amplifier Circuit Diagram - Free Download Amplifier you've came to the right page. We have 25 Images about Tda7294 Subwoofer Amplifier Circuit Diagram - Free Download Amplifier like TDA7293/TDA7294 Mono Channel Amplifier Board Circuit PCB Bare Board, NE5532 TDA7294 2.1 channel 160W Subwoofer Amplifier Board with and also NE5532 TDA7294 2.1 channel 160W Subwoofer Amplifier Board with. Read more:

Tda7294 Subwoofer Amplifier Circuit Diagram - Free Download Amplifier

Tda7294 Subwoofer Amplifier Circuit Diagram - Free Download Amplifier wiring04.blogspot.com

tda7294 amplifier subwoofer vasp wiring output 100w schemas na

DIY Mono TDA7293 TDA7294 Amplifier Kit | High-power Subwoofer Board

DIY Mono TDA7293 TDA7294 Amplifier Kit | High-power Subwoofer Board www.icstation.com

Famus TDA7294 2.1 Channel 2x80W+160W Subwoofer HiFi Power Amplifier

Famus TDA7294 2.1 Channel 2x80W+160W Subwoofer HiFi Power Amplifier www.amazon.ca

TDA7294 Amplifier Circuit Board HIFI - Xtronic

TDA7294 Amplifier Circuit Board HIFI - Xtronic xtronic.org

amplifier tda7294 potency efficiency pcb fo assembly suggestion

TDA7294 Amplifier Board 5.1 Channel LM3886 Amplifier Board 5*50W+160W

TDA7294 amplifier board 5.1 channel LM3886 amplifier board 5*50W+160W www.aliexpress.com

amplifier board tda7294 50w 160w lm3886 channel

TDA7293 + NE5532 2.1 Channel Subwoofer Amplifier DC 12V 160W Finished

TDA7293 + NE5532 2.1 Channel Subwoofer Amplifier DC 12V 160W Finished www.aliexpress.com

amplifier 160w 12v subwoofer tda7293 finished channel dc board

Tda7294 Subwoofer Amplifier Circuit Diagram : Simple Audio Amplifiers

Tda7294 Subwoofer Amplifier Circuit Diagram : Simple Audio Amplifiers wiring10.blogspot.com

amplifier tda7294 circuit subwoofer assembly amplifiers facilitate

TDA7293/TDA7294 Mono Channel Amplifier Board Circuit Pcb Board

TDA7293/TDA7294 mono channel amplifier board circuit pcb board www.lazada.co.th

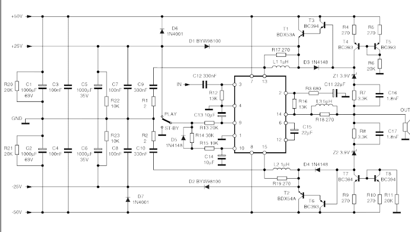
Circuit Audio Power Amplifier With IC TDA7294 80 W RMS | Xtronic

Circuit audio power amplifier with IC TDA7294 80 W RMS | Xtronic xtronic.org

tda7294 amplifier circuit power board audio components xtronic ic assembly lists

TDA7294 Amplifier Board PCB Board Pre Amplifier Board 2.1 TDA7293

TDA7294 amplifier board PCB board Pre amplifier board 2.1 TDA7293 www.aliexpress.com

amplifier board tda7294 tda7293 pcb subwoofer 80w pre

TDA7294 7293 2.1 Subwoofer Amplifier Board With Radiator (Finished

TDA7294 7293 2.1 Subwoofer Amplifier Board with Radiator (Finished www.thanksbuyer.com

subwoofer radiator amplifier tda7294 finished thanksbuyer

TDA7293/TDA7294 Mono Channel Amplifier Board Circuit PCB Bare Board

TDA7293/TDA7294 Mono Channel Amplifier Board Circuit PCB Bare Board electronicspanga.com

TDA7293/TDA7294+NE5532 2.0 Channel Audio Amplifier Board PCB With

TDA7293/TDA7294+NE5532 2.0 Channel Audio Amplifier Board PCB With shopee.ph

DIY TDA7294 100W Subwoofer Amplifier Board Kit Sale - Banggood.com

DIY TDA7294 100W Subwoofer Amplifier Board Kit Sale - Banggood.com www.banggood.com

diy subwoofer kit amplifier tda7294 board 100w banggood

Buy TDA7294 Based Heavy Duty Audio Amplifier Circuit Board

Buy TDA7294 based heavy duty audio amplifier circuit board electronicspices.com

Forum Diagram: Subwoofer Amplifier TDA7293

Forum Diagram: Subwoofer amplifier TDA7293 forumdiagram.blogspot.com

tda7293 amplifier layout circuit subwoofer pcb audio diagram forum

TDA 7294 2.1 Channel Winner Matrix Without IC’s Amplifier Board

TDA 7294 2.1 Channel Winner Matrix without IC’s Amplifier Board universaldigitalaudios.com

TDA7294 Amplifier Board 70W Stereo 2.0 Channel DC12 35V Amplifier Board

TDA7294 amplifier board 70W stereo 2.0 channel DC12 35V amplifier board www.aliexpress.com

tda7294 amplifier board 35v dc12 stereo 70w finished channel

Board Using Original TDA7293 And NE5532 TDA7293 Parallel Two Channel

board Using original TDA7293 and NE5532 TDA7293 parallel two channel www.aliexpress.com

tda7293 board amplifier channel two 250w parallel ne5532 rectification speaker using original protection

NE5532 TDA7294 2.1 Channel 160W Subwoofer Amplifier Board With

NE5532 TDA7294 2.1 channel 160W Subwoofer Amplifier Board with www.aliexpress.com

amplifier protection ne5532 subwoofer 160w tda7294 circuit channel diy board

TDA7265 2.1 Channel Power Amplifier Board Subwoofer NE5532 High Power

TDA7265 2.1 Channel Power Amplifier Board Subwoofer NE5532 High Power www.lazada.com.ph

Aliexpress.com : Buy Finish Large Watt 400W 2.1 Subwoofer Amplifier

Aliexpress.com : Buy finish large watt 400W 2.1 subwoofer amplifier www.aliexpress.com

subwoofer amplifier 400w tda7294 zero tda7293 upgraded protection noise board

TDA7294 Subwoofer Amplifier Board HiFi 2.1 Channel Power Amplifier

TDA7294 Subwoofer Amplifier Board HiFi 2.1 Channel Power Amplifier it.dhgate.com

amplifier hifi subwoofer tda7294 100w mp 80w freeshipping

TDA7294 Subwoofer Amplifier Circuit - Circuits DIY

TDA7294 Subwoofer Amplifier Circuit - Circuits DIY www.circuits-diy.com

Tda7294 Subwoofer Amplifier Circuit Diagram : Simple Audio Amplifiers

Tda7294 Subwoofer Amplifier Circuit Diagram : Simple Audio Amplifiers wiring10.blogspot.com

tda7294 circuit amplifier seekic subwoofer audio

Amplifier 160w 12v subwoofer tda7293 finished channel dc board. Tda7294 amplifier board 70w stereo 2.0 channel dc12 35v amplifier board. Amplifier tda7294 potency efficiency pcb fo assembly suggestion